2023年我会积极推进优秀国产仪器的应用示范推广
2024/01/25 | 中国仪器仪表学会分析仪器分会
2023年2月,中共中央总书记习近平在中共中央政治局第三次集体学习时强调:“要打好科技仪器设备、操作系统和基础软件国产化攻坚战,鼓励科研机构、高校同企业开展联合攻关,提升国产化替代水平和应用规模,争取早日实现用我国自主的研究平台、仪器设备来解决重大基础研究问题。”
数据表明,我国每年进口分析仪器的规模超过600亿元,其中相当一部分为科研机构采购。科研用户追求创新和前沿探索,对仪器的性能、功能、皮实耐用等综合要求高,是仪器创新的策源地,也是仪器应用推广的试验田。
鉴于当前国产仪器在科研领域的占有率低,为了促进国产仪器更好、更快地迭代升级和应用普及,自2021年起,我会开始组织科研用户“走进”国产仪器企业。截至目前,该系列活动已举办超过20场,拉近了科研用户与国产企业之间的距离,增强了“国产仪器能用且好用”的信心,对优秀国产仪器的宣传推广成效明显。
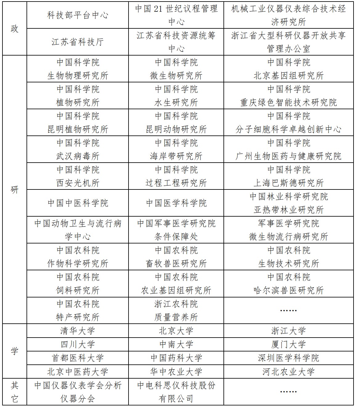
2023年,中国仪器仪表学会分析仪器分会联合中国科学仪器自主创新应用示范基地、中国仪器仪表学会科学仪器设备验证评价中心(生命科学站)、中关村国基条件科技资源共享服务创新联盟科研仪器维修维护专业委员、浙江创享仪器研究院等多家单位,先后组织50多家科研机构用户和科技管理机构人员走进领航基因、超视计、禾信仪器、国仪量子、真迈生物等国产科学仪器企业。

2023年3月,走进领航基因科技(杭州)有限公司

2023年6月,走进广州超视计生物科技有限公司

2023年6月,走进广州禾信仪器股份有限公司

2023年9月,走进国仪量子(合肥)技术有限公司

2023年12月,走进深圳市真迈生物科技有限公司
参加推广活动的科研机构及科技管理机构(部分)

正所谓“百闻不如一见”!通过上述一系列国产仪器推广活动,科研用户对于国内仪器企业生产的质谱仪、电子显微镜、超分辨显微镜、基因测序仪、数字PCR仪等高端科学仪器有了更为直观深入地了解,实地了解了国产仪器企业的发展历史及创新实力,并深入探讨了国产仪器发展所面临的挑战以及解决方法。2024年,我会将继续开展优秀国产仪器的应用推广活动,推动政产学研用之间的融合交流,为打好科学仪器国产化攻坚战助力!